大須は萌えているか?

gooブログからこっちに移動しました

2020-09-19から1日間の記事一覧

Amazonで買い物するときに心がけているコトを書き出してみる

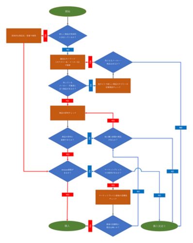
近年、ショッピングサイトとしてのAmazonの信頼性を損ねている事象が大きく2つあるじゃないですか。ひとつは悪徳業者が跋扈するマーケットプレイスの問題、そしてもうひとつは「やらせ」が横行しているレビュー欄の問題。 マーケットプレイスの悪徳業者の問…